-
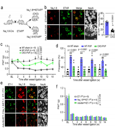
登录国际期刊 | 南通大学团队使用明美倒置荧光显微镜MIX60-FL揭示血管痛新机制近日,南通大学药学院刘兴君教授团队联合国内多个院所在国际期刊《Advanced Science》(影响因子14.3)发表重磅研究,首次揭示血管内皮细胞通过ET-1/ETAR信号通路调控血管痛的全新机制。
登录国际期刊 | 南通大学团队使用明美倒置荧光显微镜MIX60-FL揭示血管痛新机制近日,南通大学药学院刘兴君教授团队联合国内多个院所在国际期刊《Advanced Science》(影响因子14.3)发表重磅研究,首次揭示血管内皮细胞通过ET-1/ETAR信号通路调控血管痛的全新机制。
-
明美倒置荧光显微镜MF53-N助力中国药科大学团队发现高血压血管重构重要靶点高血压是全球范围内最常见的心血管疾病之一,其引发的血管重构是导致心、脑、肾等靶器官损伤的关键环节。
明美倒置荧光显微镜MF53-N助力中国药科大学团队发现高血压血管重构重要靶点高血压是全球范围内最常见的心血管疾病之一,其引发的血管重构是导致心、脑、肾等靶器官损伤的关键环节。
-
明美荧光切片扫描仪应用石河子大学食品加工和安全食品学院的研究方向涵盖了食品加工、营养与健康、食品安全等多个领域。在这些研究中,微观结构分析和成分分布检测是关键环节。传统的显微镜成像技术虽然能够提供一定的观察手段,但在高分辨率、多通道荧光成像以及自动化扫描方面存在局限。
明美荧光切片扫描仪应用石河子大学食品加工和安全食品学院的研究方向涵盖了食品加工、营养与健康、食品安全等多个领域。在这些研究中,微观结构分析和成分分布检测是关键环节。传统的显微镜成像技术虽然能够提供一定的观察手段,但在高分辨率、多通道荧光成像以及自动化扫描方面存在局限。
-
明美金相显微镜应用于电路板的检测电路板上存在的划痕,可能会导致电路断路、短路或信号干扰,影响设备性能和可靠性,因此需要检测电路板上的划痕,以便及时修复,避免潜在故障。
明美金相显微镜应用于电路板的检测电路板上存在的划痕,可能会导致电路断路、短路或信号干扰,影响设备性能和可靠性,因此需要检测电路板上的划痕,以便及时修复,避免潜在故障。
-
明美数字切片扫描仪揭示纳米塑料与污染物协同毒性机制在环境污染物研究领域,纳米塑料(NPs)与持久性有机污染物的复合毒性一直是科学家关注的焦点。
明美数字切片扫描仪揭示纳米塑料与污染物协同毒性机制在环境污染物研究领域,纳米塑料(NPs)与持久性有机污染物的复合毒性一直是科学家关注的焦点。
-
明美倒置显微镜和高速相机在微流控方面的应用微流控指的是使用微管道(尺寸为数十到数百微米)处理或操纵微小流体的系统所涉及的科学和技术,因为具有微型化、集成化等特征,微流控装置通常被称为微流控芯片,微流控的重要特征之一是微尺度环境下具有独特的流体性质,如层流和液滴等。
明美倒置显微镜和高速相机在微流控方面的应用微流控指的是使用微管道(尺寸为数十到数百微米)处理或操纵微小流体的系统所涉及的科学和技术,因为具有微型化、集成化等特征,微流控装置通常被称为微流控芯片,微流控的重要特征之一是微尺度环境下具有独特的流体性质,如层流和液滴等。
-
明美MIX60-FL助力上海科大科研团队《Autophagy》发文揭示神经退行性疾病新机制在神经退行性疾病的研究中,如何精准捕捉微观世界的动态变化?上科大学科研团队在国际权威期刊《Autophagy》发表重要成果,揭示了CGG重复扩增引发神经退行性病变的新机制。
明美MIX60-FL助力上海科大科研团队《Autophagy》发文揭示神经退行性疾病新机制在神经退行性疾病的研究中,如何精准捕捉微观世界的动态变化?上科大学科研团队在国际权威期刊《Autophagy》发表重要成果,揭示了CGG重复扩增引发神经退行性病变的新机制。
-
明美倒置显微镜助力脂质纳米颗粒合成研究在生物医药领域,脂质纳米颗粒(LNPs)作为核酸药物递送的重要载体,受到越来越多的关注。一项发表在《Nano Research》上的研究,利用明美倒置显微镜MI52-N,在解决脂质纳米颗粒(LNPs)大规模合成中粒径一致性的问题方面,做出了卓有成效的探索推进。
明美倒置显微镜助力脂质纳米颗粒合成研究在生物医药领域,脂质纳米颗粒(LNPs)作为核酸药物递送的重要载体,受到越来越多的关注。一项发表在《Nano Research》上的研究,利用明美倒置显微镜MI52-N,在解决脂质纳米颗粒(LNPs)大规模合成中粒径一致性的问题方面,做出了卓有成效的探索推进。
-
明美倒置荧光显微镜助力科研肉苁蓉发酵产物对痤疮治疗的潜在功效肉苁蓉,一种传统补益类中草药,其核心成分苯乙醇苷(PhGs)的药用价值一直备受关注。如何突破传统研究局限,解锁其现代医学潜力?中国药科大学科研团队近期在《Food Science and Human Wellness》发表重磅成果,首次揭示白僵菌发酵肉苁蓉产物的痤疮治疗潜力,为中草药创新应用打开新思路。
明美倒置荧光显微镜助力科研肉苁蓉发酵产物对痤疮治疗的潜在功效肉苁蓉,一种传统补益类中草药,其核心成分苯乙醇苷(PhGs)的药用价值一直备受关注。如何突破传统研究局限,解锁其现代医学潜力?中国药科大学科研团队近期在《Food Science and Human Wellness》发表重磅成果,首次揭示白僵菌发酵肉苁蓉产物的痤疮治疗潜力,为中草药创新应用打开新思路。
